文化兴则城市兴,交流盛则文明盛。备受瞩目的第四届香港国际文化创意博览会(香港文博会)筹备工作已进入冲刺阶段,将于2026年5月15日至18日在香港亚洲国际博览馆盛大启幕。 政府始终高度重视文博会的举办,以全方位、多层次的支持举措,助力这场国家级文化盛会绽放光彩,推动香港打造“中外文化艺术交流中心”,搭建中华文化出海的坚实桥梁。

政府文博会相关政策一览(部分)
| 序号 | 部门 | 项目 |
| 1 | 商务部等6部门办公厅(室) | “千帆出海”行动 |
![]() ![]() 该计划本身不直接提供现金补贴,而是通过免费赋能服务(如平台入驻指导、物流优化、财税合规咨询等)降低企业出海成本。若企业符合广州市其他相关补贴政策(如游戏电竞产业出海补贴),可额外申请。 |
||
| 序号 | 部门 | 项目 |
| 2 | 文化和旅游部办公厅 | “一带一路”文化产业和旅游产业国际合作重点项目 |
![]() ![]() 具体补贴金额需申报主体通过所在省(区、市)文化和旅游厅(局)或国家对外文化贸易基地等渠道,了解具体的补贴政策和申报要求。 |
||
| 序号 | 部门 | 项目 |
| 3 | 辽宁省 | 2026年重点境外展会计划 |
![]() ![]() 根据2025年推定, 二类展会补贴政策
注:
|
||
| 序号 | 部门 | 项目 |
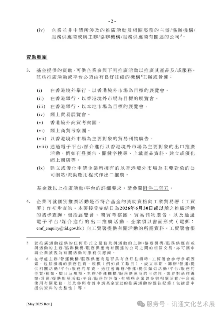
| 4 | 香港特别行政区政府工业贸易署 | 中小企业市场推广基金 |
![]() ![]() 每宗申请只可涵盖参与一项推广活动的相关开支。每宗成功获批的申请之最高资助额为以1(政府):3(申请企业)的配对模式计算申请企业就有关活动缴付的核准开支总费用或10万港元,以较低者为准。申请企业在一宗申请下就开支项目6(i)、6(vii)、6(viii)/6(ix)/6(xii)、6(xiii)·6(xiv)/6(xv)/6(xvi)/6(xvii)、6(xviii)/6(xix)合共所获的资助额,将成为该申请中所有其他合资格开支项目资助额的上限; 企业申请基金资助的次数不限,然而每家企业所获的累计资助上限为100万港元,而涉及申请建立或优化申请企业拥有的公司网站/流动应用程式的活动资助上限为每家企业的累计资助上限的50%。已获资助建立或优化公司网站/流动应用程式后的两年内,该申请企业有关公司网站/流动应用程式的新申请将不予接纳。 |
||
| 序号 | 部门 | 项目 |
| 5 | 中国国际贸易促进委员会江西省委员会 | 2026年江西省贸促会境外重点展会计划 |
![]() ![]() 暂无 |
||
| 序号 | 部门 | 项目 |
| 6 | 广东省商务厅 | 2026年“服贸全球”重点展会 |
![]() ![]() |
||
![]() 政府补贴: |
||
具体申请条件及政府文件请与展会工作人员联系了解详情
文化是香港的独特优势,也是连接世界的重要纽带。香港文博会自创办以来,已成为推动中华文化出海、促进国际文化交流的重要平台,累计吸引超百个国家和地区参与,现场累计交易量成效显著。政府将持续秉持开放包容的理念,一如既往支持文博会发展,助力香港充分发挥区位优势,汇聚全球文创智慧,让中华优秀传统文化在世界舞台绽放异彩,让香港成为中外文化交流的核心枢纽,为全球文创产业发展注入新活力。
盛会启幕,共赴华章!期待各界人士齐聚香港,在这场文化盛宴中碰撞思想、凝聚共识、共促发展,携手书写文化交流与产业合作的新篇章!











